
2025年10月16日,第八届(2025)中国医疗器械创新创业大赛体外诊断产品类别赛即将在天津市静海区开赛。
中国医疗器械创新创业大赛(简称大赛)在科技部相关单位的指导下自2018年起已连续成功举办了七届,是国内参赛项目最多、专业性最强、行业影响力最大、项目转化落地效果最突出的全国性专业赛事。大赛由国家医疗器械产业技术创新联盟及医疗器械创新网牵头举办,今年累计合格报名项目数量达907个。此外前七届赛事参赛项目共5041个,决赛评出一二三等奖项目共计588个,赛后半年跟踪统计融资总额逾80亿元,部分项目后续还获得部委、省市和军队的课题资助及其他各种赛事奖项。大赛有力地助推了医疗器械行业创新发展和高校医院成果转化,受到了各方一致好评。
为促进天津市医疗器械产业创新生态建设,推动天津市医疗器械产业高质量发展,第八届(2025)中国医疗器械创新创业大赛体外诊断产品类别赛将于2025年10月16(周四)-10月17日(周五)在天津市静海区举办。
比赛时间
2025年10月16日(周四)-10月17日(周五)
比赛地点
天津体育学院国际交流中心酒店
(天津市静海区团泊健康城东海道与鄱阳湖路交口西300米)
详细日程
10月15日
DAY 1
14:00-20:30
报到、项目对接、法规政策及技术服务咨询
地点:天津体育学院国际交流中心酒店
10月16日
DAY 2
08:00-09:00
大赛现场签到
09:00-10:00
开幕式
10:00-12:00
体外诊断产品类别赛
13:00-14:30
组织参赛队伍、嘉宾参观示范区
14:30-18:00
体外诊断产品类别赛
地点:天津体育学院国际交流中心三楼
10月17日
DAY 3
09:00-12:00
体外诊断产品类别赛
13:00-16:00
体外诊断产品类别赛
地点:天津体育学院国际交流中心三楼
组织单位
主办单位
国家医疗器械产业技术创新联盟
天津市市场监管委
天津市药监局
静海区人民政府
天津健康产业国际合作示范区管委员会
天津高端医疗器械创新研究院
天津团泊健康产业国际合作示范区
医疗器械概念验证和产业化平台
承办单位
天津高端医疗器械创新研究院
天津团泊健康城发展集团有限公司
天津协华创新医疗科技发展有限公司
支持单位
天津市医疗器械审评查验中心
天津市医疗器械质量监督检验中心
天津市卫生健康科技成果转化信息平台
天津医疗器械技术创新服务中心
国家医疗器械产业技术创新联盟3C服务平台
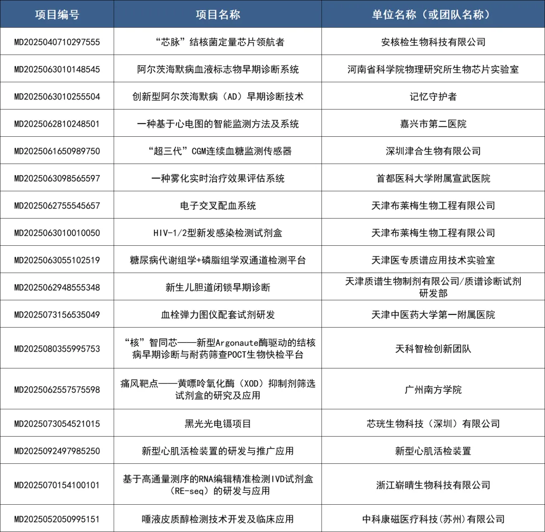
项目入围公示
第八届(2025)中国医疗器械创新创业大赛
体外诊断产品类别赛
10月16日 初创组

体外诊断产品类别赛
10月17日 创意组

观众报名通道

(请选择您要参加的场次)
更多大赛相关信息
邀您参与创新盛举,第八届(2025)中国医疗器械创新创业大赛全部赛事安排公布!
赛事详情请咨询
小新:18136127515
欢迎各企业、科研院所、投融资机构、创新服务机构等相关单位和有识之士一同探索精彩活动!
关于天津高端医疗器械创新研究院
天津高端医疗器械创新研究院是在天津市市场监管委、市药监局、市教委、市科技局、市工业和信息化局、市卫生健康委、市投资促进局、市医保局、市知识产权局九个政府委办局共同发文支持下,由中国医疗器械行业协会和中国生物医学工程学会共同发起成立的平台性医疗器械创新服务机构。
高研院内设创新创意研发、产品工程化、法规与注册、企业战略与市场、投融资等服务部门,并与多个当地及国内一流创新服务机构结成共同体联合运营, 将天津市医疗器械产业基础与国家级协、学会的信息、人才和技术等多方资源相结合,充分利用市药监局提前介入服务政策和专业审评辅导服务,提升高端医疗器械创新与成果转化水平,加快医疗器械产品检验注册和市场准入,实施建设高端医疗器械创新策源和产业生态,把天津打造成国内领先、国际知名的可持续发展的医疗器械产业高地。