距离创新创业大赛报名结束
48
天
16
时
37
分
登录
/
注册
首页
医械创新资讯
行业资讯
政策法规
技术/产品
创新企业/机构
创新创业大赛
专访
活动资讯
投融资服务
获奖项目融资
初创项目
成长项目
创服专家
投资机构
创新服务
供应链管理
实验与注册
专利与人才
产品设计代工
创服基地
创新创业大赛
大赛简介
最新通知
大赛报名入口
历届决赛获奖名单
创新周
历届创新周活动
申请联合承办及合作
网络学院
首页
医械创新资讯
行业资讯
政策法规
技术/产品
创新企业/机构
创新创业大赛
专访
活动资讯
投融资服务
获奖项目融资
获奖项目融资
初创项目
成长项目
创服专家
投资机构
创新服务
供应链管理
实验与注册
专利与人才
产品设计代工
创服基地
创新创业大赛
大赛简介
最新通知
大赛报名入口
历届决赛获奖名单
创新周
历届创新周活动
申请联合承办及合作
网络学院
会员登录
用户登录
评委登录
用户名
密码
一周内自动登录 建议在公共电脑上取消此选项
登录
手机号/邮箱
验证码
获取验证码
一周内自动登录 建议在公共电脑上取消此选项
依据工信部新规要求,运营商部署做出调整,现部分用户无法获取短信验证码(移动运营商为主)。如遇收不到短信验证码情况,请更换其他手机号(联通、电信)尝试,有疑问请电话咨询:18912606905、18136127515。
登录
账号
密码
一周内自动登录 建议在公共电脑上取消此选项
登录
手机验证码登录
微信登录
还未账号?
立即注册
会员注册
手机/邮箱
密码
验证码
获取验证码
*依据工信部新规要求,运营商部署做出调整,现部分用户无法获取短信验证码(移动运营商为主)。如遇收不到短信验证码情况,请更换其他手机号(联通、电信)尝试,有疑问请电话咨询:18912606905、18136127515。
马上注册
已有账号?
立即登录
医械创新资讯
首页
医械创新资讯
行业资讯
正文
29省耗材集采,开标后再降价
日期:2026-02-28
浏览量:3142
联盟集采开标后,大批产品或再降价。
01
高频电刀集采启动价格纠偏
多家企业面临产品调价
2月26日
,湖南医
保局发布《关于开展高频电刀、中性电极类医用耗材省际联盟(湖南)集中带量采购中选产品供应价格纠偏的通知》(简称《通知》)。
《通知》提到,
部分企业中选产品触发纠偏规则(
名单见文末
),相关企业需在
2月26日-3月5日
确认纠偏后的供应价格。
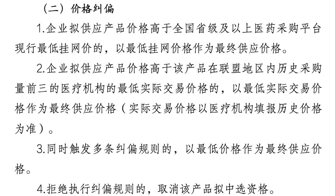
本轮集采触发价格纠偏的条件如下:
若企业认
为相关价格不属实,
可通过递交证明材料和申诉承诺函争取,
包括
相关产品从出厂到医疗机构的完整流程票据,或
该产品在联盟省份地区三级以上公立医疗机构至少2份不同时期的销售票据
,且每份票据价格均不低于中选价格。
若提供其他证明材料,将由联采办集体研究后决定是否采纳。
根据《通知》,逾期未操作、未提供相应证明材料或未按操作步骤要求提交的,
视为认可中选产品对应医疗机构的实际采购价并按最低采购价调整中选价格
。
从名单来看,本次触发价格纠偏的企业(93个)占据所有中标企业半数左右,
部分
企业原本基于中标价测算的盈利区间或将面临调整。
此外,按照采购文件,
触发
价格
纠偏
的中选产品不
参与待分配协议采购量确认
,可见相关产品
后续在增量市场竞争机会也将被限制。对于相关企业而言,
主动接受价格守住基础市场或积极申诉最后一搏成为当下最急迫的任务。
02
集采重塑价格体系
国产迎来放量窗口
本轮高频电刀集采堪
称一场“小国采”,覆盖包括
北京、天津、河北、山西、内蒙古、辽宁
在内的全国29省。
据官方披露,本轮集采涉及产品采购需求总量超
2000
万把(片),
总金额超
35
亿元
,182
家企业现场报价成功,初步测算中选率约
80%
左右,
集采中选结果预计
2026
年上半年正式执行
。
此次系高频电刀
首次纳入大规模联盟集采,伴随虚高水分被挤出和各地终端价格被拉平,
高频电刀在国内的临床渗透率有望迎来一轮显著跃升。
湖南医保
局
此前
在《中国医疗保险》发文提到,
后期立项指南落地,将结合高频电刀集采,同步调整相关手术类价格
。
近年来,高频电刀广泛应用于微创手术中。
根据弗若斯特沙利文数据,
预计2025年中国微创外科手术量达到约2095万台,并在2030年进一步
增长至约3423万台
。
虽然价格纠偏等机制的影响下,部分产品利润将受到冲击影响。但相较过往集采,此次高频电刀集采对
质量和创新均给出更大报价空间,通过设置大批加成项来激励真正的创新产品,
例如“电钳
-钳头内咬合面带有切割齿或刀片”加成金额为114元,“功能杆机械折弯”能加成
180
元
。
在价格纠偏完成后,本轮集采落地执行前期准备将基本完成。
高频电刀赛道长期被外资品牌垄断,而大规模放量向来是国产崛起的重要机遇,依托集采打通进院渠道是新秀产品获得临床认可的重要基础,且在鼓励创新的竞价规则中,国产高频电刀未来发展的利润率也将得到保障。
附:
▲文章来源:赛柏蓝器械
▲转载请标注以上来源
声明:本文仅作信息传递之目的,仅供参考。本文不对投资及治疗构成任何建议,请谨慎甄别。如涉及作品内容、版权和其它问题,为保障双方权益,请与我们联系,我们将立即处理。如有平台转载本篇文章,须自行对该篇文章负责,医疗器械创新网不对转载引起的二次传播负责。
往期推荐
财务造假,医械龙头企业退市倒计时
迈瑞,再次出手!
奥林巴斯,新品
苏州这一械企,拿下近亿元融资!
上一篇:
eRPS系统注册申报申请表中IVD产品分类编码应如何选择?
下一篇:
最新!4款医疗器械进入特别审查
返回列表
相关资讯
官方下令:大批医疗器械被严查(附清单)
最新!10类耗材集采中选结果出炉
最新!4款医疗器械进入特别审查
为什么很多医疗器械项目,并不是“钱不够”,而是“钱用错了地方”?
医生和科研项目,为什么最容易卡在“工程化”这一步?
媒体品牌合作
姓名:
电话:
公司:
需求:
提交