logo

会员登录

用户登录 评委登录
一周内自动登录 建议在公共电脑上取消此选项
一周内自动登录 建议在公共电脑上取消此选项
依据工信部新规要求,运营商部署做出调整,现部分用户无法获取短信验证码(移动运营商为主)。如遇收不到短信验证码情况,请更换其他手机号(联通、电信)尝试,有疑问请电话咨询:18912606905、18136127515。
一周内自动登录 建议在公共电脑上取消此选项
手机登录 微信登录 还未账号?立即注册 忘记密码

会员注册

*依据工信部新规要求,运营商部署做出调整,现部分用户无法获取短信验证码(移动运营商为主)。如遇收不到短信验证码情况,请更换其他手机号(联通、电信)尝试,有疑问请电话咨询:18912606905、18136127515。
已有账号?
医械创新资讯
医械创新资讯

医疗器械重大利好来了

日期:2026-04-09
浏览量:6328
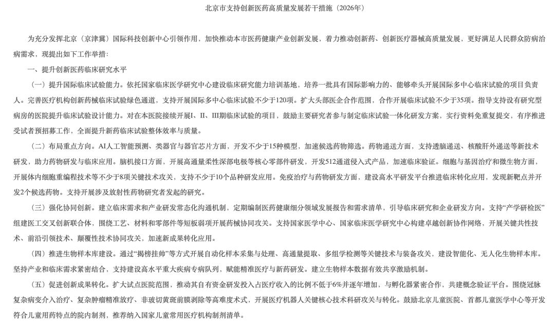
北京出台新32条,加速创新药械高质量发展。

01

加速全品类手术机器人院使用

推广创新租赁模式


47日,北京医保局等十部门印发《北京市支持创新医药高质量发展若干措施2026年)》(以下简称《若干措施》附文末

图片

据赛柏蓝器械梳理,今年以来,北京、海南、湖南、湖北、重庆等全国多地出台举措,鼓励药品医疗器械高质量发展。

图片

北京已连续三年发布《若干措施》2026共七部分32项工作任务,其中包括提升创新医药临床研究水平优化提升创新医药生产流通推广创新药械临床使用加强人工智能赋能创新医药加强创新医药投融资支持等七大方面。

今年,手术机器人、脑机接口、人工智能等被重点提及。

文件指出,围绕冠脉复杂病变介入治疗、复杂肿瘤精准放疗、非玻切黄斑前膜剥除等高难度术式,开展医疗机器人关键核心技术科研攻关与转化。开展高通量柔性深部电极等核心零部件研发,开发512通道侵入式产品,加速临床验证。

推动手术机器人入院使用。开展手术机器人应用临床效果评价及卫生技术评价。加快腔镜、骨科、神外、介入等全品类手术机器人更多入院使用,在更多医院开展全场景机器人应用。用好机器人等高值医疗设备租赁平台,推广手术机器人创新租赁模式,持续加速机器人创新迭代。

将手术机器人联合研发、使用成效、机器人全场景开放情况等纳入公立医院绩效监测。将符合条件的手术机器人辅助操作技术纳入立项,推动手术机器人辅助技术临床应用。

拓展人工智能应用。支持开展人工智能+医疗装备、5G+远程诊疗等典型场景应用验证,支持不少于10个研发成果通过国家人工智能应用中试基地在全市推广,并逐步拓展至全国和海外市场。支持医疗机构积极应用智能辅助诊断、慢性病智能管理等成熟度高、实用性强的人工智能产品。

02

窗口期全面打开

脑机接口、手术机器人等迎利好


今年以来,脑机接口热度持续飙升,大量热钱涌入这一赛道。

IT桔子数据显示,截至47日,年内脑机接口产业融资事件已有21起,融资总金额超40亿元2026年前三个月脑机接口企业融资总金额已超2025年全年。

3月,全球首款侵入式脑机接口医疗器械正式获批上市其后国家医保局主动对接,为该产品完成医保编码赋码,成功打通创新产品从获批上市到临床应用的关键环节。

中航证券认为,脑机接口政策持续发布,行业标准逐渐清晰。脑机接口产业处于从技术验证商业化落地加速转折的关键窗口期

财信证券也指出,脑机接口列入十五五规划六大未来产业,进入政策红利密集释放期。作为融合多学科前沿技术的高成长赛道,在政策强力支持、医保支付落地与技术持续突破的驱动下,脑机接口行业正迈向规模化应用关键阶段,中长期相关产业链有较好投资机会

除脑机接口外,手术机器人的落地应用也进入全新阶段。

此前,国家医保局正式印发《手术与治疗辅助操作类医疗服务价格项目立项指南(试行)》聚焦手术机器人在手术中的参与程度和促进精准手术的临床价值,分档设立价格项目,引导医疗机构主动将手术机器人优先应用于复杂手术

相关企业人士认为,立项指南关注技术劳务价值与临床获益,推动行业从硬件竞争转向价值竞争。此外也增强医院采购和使用的信心,缩短推广周期,带动国产供应链规模化降本

数据显示,近两年国产手术机器人在我国的市占率持续快速提升,2023年为32.61%2024年达到48.89%

在新的增长周期中,国产手术机器人有望迎来高速发展。

附:

图片
图片
图片
图片
图片




▲文章来源:赛柏蓝器械
▲转载请标注以上来源

声明:本文仅作信息传递之目的,仅供参考。本文不对投资及治疗构成任何建议,请谨慎甄别。如涉及作品内容、版权和其它问题,为保障双方权益,请与我们联系,我们将立即处理。如有平台转载本篇文章,须自行对该篇文章负责,医疗器械创新网不对转载引起的二次传播负责。

图片

往期推荐

财务造假,医械龙头企业退市倒计时

迈瑞,再次出手!

奥林巴斯,新品

苏州这一械企,拿下近亿元融资!

图片

返回列表