logo

会员登录

用户登录 评委登录
一周内自动登录 建议在公共电脑上取消此选项
一周内自动登录 建议在公共电脑上取消此选项
依据工信部新规要求,运营商部署做出调整,现部分用户无法获取短信验证码(移动运营商为主)。如遇收不到短信验证码情况,请更换其他手机号(联通、电信)尝试,有疑问请电话咨询:18912606905、18136127515。
一周内自动登录 建议在公共电脑上取消此选项
手机登录 微信登录 还未账号?立即注册 忘记密码

会员注册

*依据工信部新规要求,运营商部署做出调整,现部分用户无法获取短信验证码(移动运营商为主)。如遇收不到短信验证码情况,请更换其他手机号(联通、电信)尝试,有疑问请电话咨询:18912606905、18136127515。
已有账号?
医械创新资讯
医械创新资讯

耗材价格治理来了(附产品名单)

日期:2026-04-21
浏览量:2083

耗材价格深度治理,骨科、注射穿刺、基础卫生材料等纳入首批重点监测。

01

耗材价格治理再加码

海南发布重点监测清单


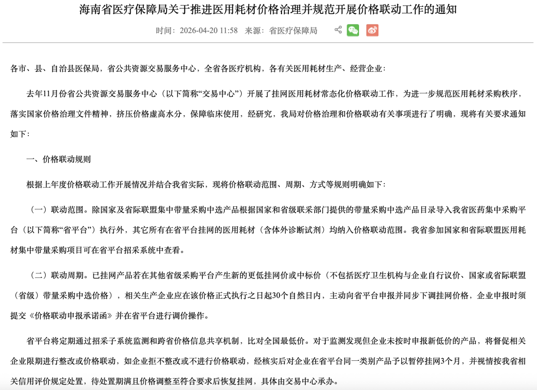
4月20日,海南医保局发布《海南省医疗保障局关于推进医用耗材价格治理并规范开展价格联动工作的通知》(以下简称《通知》,附文末)。

图片

根据《通知》明确,要扎实推进价格治理,分批开展价格风险处置。

按照国家医保部门对医用耗材价格风险处置的要求,骨科材料(外固定系统类、内固定材料类、固定板类、捆绑材料类、冲洗器类、管路类、环抱器类、活检材料类、扩张材料类、螺钉类、融合器类、引流装置类、椎体成形工具类)、胰岛素笔用针头等产品列为海南省首批重点监测产品清单。

图片
图片


海南医保局特别提示,相关产品类别相关企业要及时到省平台进行价格联动。

今年以来,全国多地加强耗材价格治理。其中,带量采购非中选产品受到关注。

海南此轮耗材价格治理中也提出,加强非中选产品价格管理。落实非中选产品限价挂网工作。对心脏冠脉支架、人工关节、骨科脊柱、关节骨水泥、运动医学类、人工晶体、外周血管支架等集采非中选产品调整挂网价格。相关企业应对照国家医用耗材联合采购办公室、天津市医保局设定的非中选挂网价格高线,主动申请更新价格。

与当前全国多地要求一致,企业不同意调价或调价幅度没有达到价格高线以内的,将被暂停挂网

对于其它集采非中选产品,海南也将协同兄弟省份,获取相关价格信息,开展价格协同联动工作,对于中选产品和非中选产品价差明显不合理的,将视情采取公告提醒、约谈函询、公开问询等措施,督促企业限期整改或采取必要的联动措施

此外,海南医保局将指导交易中心完善省平台医用耗材申报挂网模块功能,对属于集采范围内的挂网产品增加集采身份标识(包括中选,视同中选,考核时不视为非中选,非中选)和“限价”字段,加强对挂网产品身份和价格的审核,后续还会逐步增加其他价格监测字段。

02

多省出招,挂网产品比价

耗材采购更趋透明化


据赛柏蓝器械观察,仅在4月,贵州、甘肃、宁夏等多地出招,进一步推动耗材采购的规范化。

4月10日,贵州发文明确,“通过阳光采购交易和集中带量采购,预防和遏制医用耗材购销领域腐败行为,降低虚高价格,构建竞争充分、价格合理、供应稳定、规范有序的医用耗材供应保障体系”。

贵州医保局提出,要适时开展挂网产品比价工作。对未如实申报、逾期未更新外省挂网价格、逾期未直接挂网的产品,经核查确认后,由省医保部门约谈生产企业并责令限期整改、调整价格。

医疗机构通过招采系统采购应与实际采购保持一致,针对网上采购率不高、线上线下价格差异较大、集中带量采购协议量完成较差等行为,除法定不可抗逆因素外,各级医保部门综合运用监测预警、约谈、信息披露等手段,加强监测监管。

宁夏对《自治区公立医疗机构医用耗材挂网采购实施方案(试行)》征求意见。这份征求意见稿中要求,实施耗材挂网价格联动。生产经营企业应在全国现行省级挂网价中新的最低价执行之日起30日内向平台申报价格信息。对未及时申报、申报不实、未及时联动全国最低挂网价的,及其他弄虚作假情况,在保障供应的前提下暂停挂网1年

甘肃《关于规范医用耗材挂网采购工作的通知(征求意见稿)》同样明确了耗材价格的动态管理。其中提出,按照 “从新就低原则”,每月将企业维护的全国最新最低挂网价更新为我省挂网价。每季度最后一天对同一挂网产品的全国最低价和满3个月的医疗机构实际采购最高价进行比对,两者中的低值更新为最新挂网价

近两年,伴随平台建设的进一步优化,以及各类政策的完善,耗材价格治理力度升级。综合来看,灰色空间正真正转变为阳光下的交易,耗材采购更趋规范化、透明化,耗材价格全国“一盘棋”的愿景已经成为现实。

附:

图片
图片
图片
图片


▲文章来源:赛柏蓝器械
▲转载请标注以上来源

声明:本文仅作信息传递之目的,仅供参考。本文不对投资及治疗构成任何建议,请谨慎甄别。如涉及作品内容、版权和其它问题,为保障双方权益,请与我们联系,我们将立即处理。如有平台转载本篇文章,须自行对该篇文章负责,医疗器械创新网不对转载引起的二次传播负责。

图片

往期推荐

财务造假,医械龙头企业退市倒计时

迈瑞,再次出手!

奥林巴斯,新品

苏州这一械企,拿下近亿元融资!

图片

返回列表